News
Amgen Scholars Symposium
Aug 28, 2024
Amgen Scholar Emily Friedman, mentored by Alexis Weber, ends her summer research with a superb presentation.
 
       
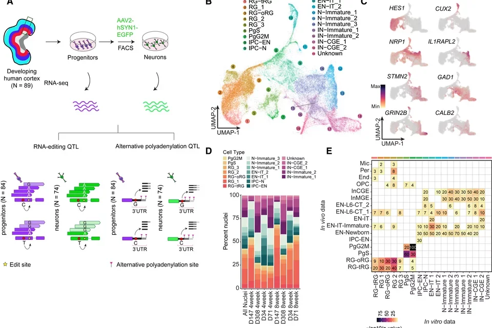
      New study in AJHG characterizes RNA editing during neurogenesis using human neural stem cells.
Aug 20, 2024
New study in collaboration with the Stein and Gandal laboratories uncovers how genetic variation impacts post-transcriptional gene regulation. Read the paper here.
 
      UCLA BIG Summer Awards
Aug 16, 2024
UCLA BIG Scholars Martin Ibarra and Jesus Mauricio receive Research Excellence Awards after a summer of single-cell genomics.
Dr. Celine Vuong receives the Outstanding Mentorship Award.
 
       
      New study in Science uncovers gene-isoform diversity during cortical development and its impact in neurodevelopmental disorders
May 24, 2024
In our new study in collaboration with the Gandal laboratory we profiled gene-isoforms in the developing human neocortex using long-read sequencing technology at bulk and single-cell resolution. We uncovered thousands of previously uncharacterized isoforms with differential expression across cell types and developmental stages. We highlight how these isoform changes may contribute to neuropsychiatric and neurodevelopmental disorders.
Read the Research Highlight from the BSCRC.
 
       
      13th Annual Neurology Science Day
Feb 22, 2024
Alexis Weber receives an award for her dissertation research at the 13th Annual Neurology Science Day.
 
      2024 UCLA BSCRC Symposium
Feb 2, 2024
Dr. Vuong, Dr. Patowary and Alexis Weber present work in the laboratory at the 2024 BSCRC Symposium.
